星光不负赶路人,时光不负实干者。
为表彰先进、树立标杆,进一步激发全体员工的工作热情与创造力,2025年度优秀员工评选活动正式拉开帷幕!
各部门可择优提名,经办公室初审、评审、公示等环节后,最终评选出年度优秀员工。
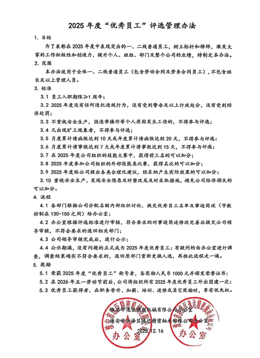
以下是2025年度“优秀员工”评选管理办法,请大家仔细阅读。
上一篇:第二届逸洋职工技能大赛第十三场比赛——冷轧成品检测技能比赛 下一篇:热烈祝贺我公司通过省级“专精特新”中小企业认定